Identità molecolare atipica di una sottopopolazione di neuroni POMC “fantasma” e loro reclutamento in condizioni di obesità

Contributo di Ilenia Severi
Identità molecolare atipica di una sottopopolazione di neuroni POMC “fantasma” e loro reclutamento in condizioni di obesità

Background:
Il cervello svolge un ruolo cruciale nel mantenimento dei bisogni energetici dell’organismo e dell’omeostasi metabolica, processi che coinvolgono l’attività di circuiterie neuronali complesse collocate principalmente nel diencefalo e nel tronco encefalico. Tra le sedi più note, l’ipotalamo contiene neuroni eterogenei con diverse identità funzionali, una caratteristica fondamentale per espletare le più complesse funzioni biologiche, ma che lo rendono altresì arduo oggetto di studio.
Tra queste popolazioni neuronali, che cosa sono “i neuroni POMC”?
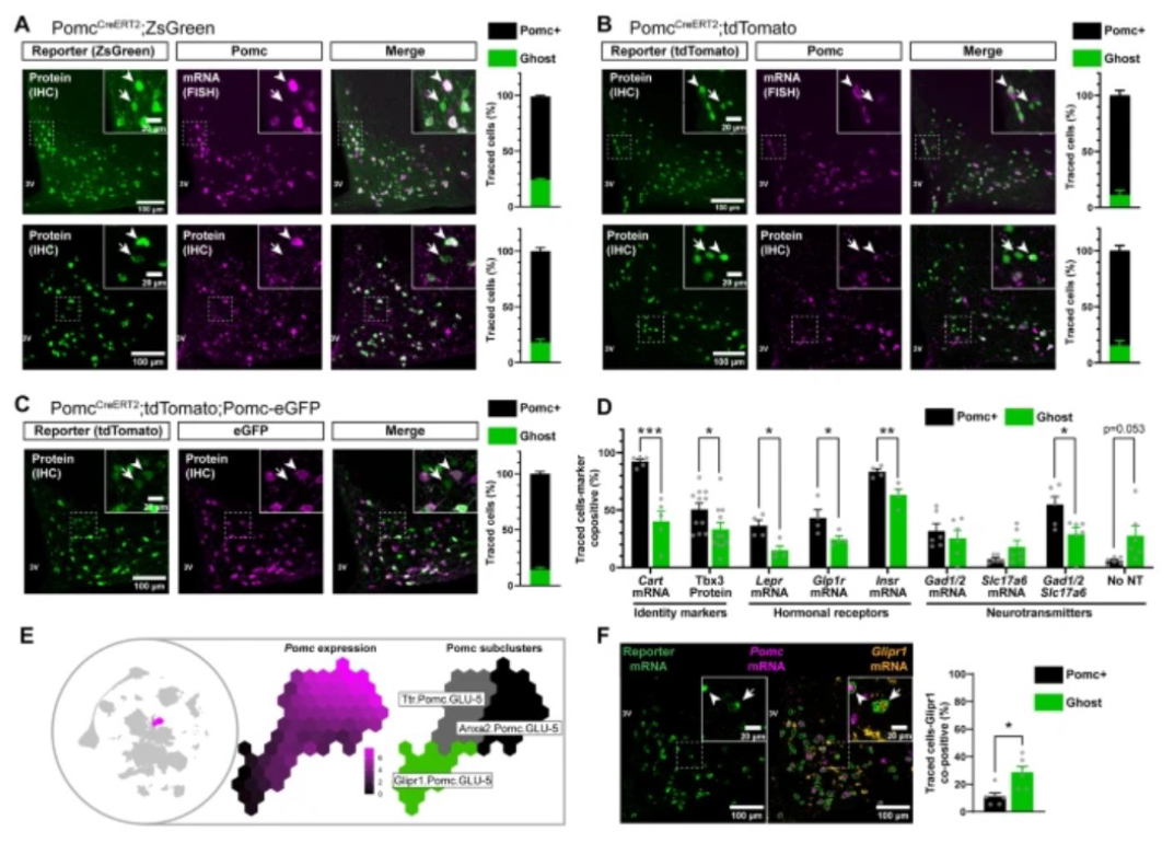
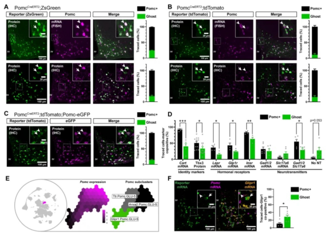
Sono un gruppo di neuroni ipotalamici che esprime il neuropeptide propriomelanocortina (POMC), tra i responsabili dell’induzione della sazietà. La loro posizione è nel nucleo arcuato, in una particolare sede in cui la barriera ematoencefalica è strutturalmente più permissiva, per la presenza dell’eminenza mediana, un organo circumventricolare. Questa posizione all’interfaccia tra sangue e parenchima cerebrale li rende notevolmente sensibili ai fattori circolanti provenienti dagli organi periferici. E’ proprio grazie a questa caratteristica che, insieme ai “neuroni della fame” (AgRP), i neuroni POMC sono in prima linea nella regolazione dell’omeostasi energetica e contemporaneamente sono sottoposti, e quindi sensibili, a fattori circolanti che possono essere alterati da diversi stati nutrizionali. Sono quindi neuroni che, se “disfunzionali”, possono concorrere all’insorgenza di obesità e patologie ad essa associate. Sebbene tradizionalmente ritenuti omogenei, studi recenti ne hanno rivelato una sorprendente eterogeneità molecolare e funzionale, nonché livelli variabili di espressione del marker POMC, comunemente utilizzato per la loro identificazione. In particolare, in un recente articolo pubblicato su Nature Communication, con approcci moderni di lineage tracing, single-cell analisi, approcci istologici ed elettrofisiologici, i ricercatori hanno studiato le caratteristiche dei neuroni POMC in animali magri e sottoposti a dieta iperlipidica. I neuroni sono stati “seguiti” sia con approcci classici in grado di evidenziare la presenza di POMC (immunoistochimica e in situ hybridisation ed RNAscope), sia mediante marcatura con un reporter specifico (lineage-tracing). Questo approccio ha permesso di individuare una sottopopolazione di neuroni che esprime POMC in quantità trascurabili (così come altri marker che tipicamente definiscono questa popolazione neuronale), caratteristiche che fino ad ora li hanno resi “invisibili” e quindi sconosciuti. Ispirandosi a questi risultati, i ricercatori li hanno definiti neuroni “Ghost-POMC”. Anche le caratteristiche funzionali di questa sottopopolazione sono degne di nota. I neuroni “Ghost-POMC” non rispondono a condizioni quali il digiuno o il refeeding, al contrario dei classici neuroni POMC, e sono a loro volta suddivisibili in cluster eterogenei con peculiari risposte elettrofisiologiche agli stimoli testati. Inoltre, eccezionalmente, aumentano in numero in animali sottoposti a dieta iperlipidica, in assenza di fenomeni di neurogenesi o morte cellulare programmata, nonchè la perdita di peso degli animali può invertire il fenomeno. I ricercatori ipotizzano quindi l’ esistenza di fenomeni di plasticità neuronale in questa sottopopolazione nascosta di neuroni POMC in differenti condizioni nutrizionali, risultato che potrebbe avere implicazioni future nel campo terapeutico dell’obesità.
Commento:
La maggior parte degli studi fino ad ora ha considerato la popolazione di neuroni POMC come un unicum in grado di rispondere a diverse condizioni nutrizionali valutando solo marginalmente la diversità molecolare e funzionale esistente. La scoperta dei neuroni “Ghost-POMC” e della loro atipica identità è stata rivelata tramite un sofisticato utilizzo di tecniche moderne e può avere un impatto sulle future ricerche scientifiche nel campo dell’obesità. Numerosi stimolanti quesiti possono scaturirne. Quanti altri neuroni “Ghost” ci sono? Potrebbero essere presenti anche tra gli altrettanto noti “neuroni della fame” (AgRP)? Quali sono le loro caratteristiche? Come si integrano questi neuroni con le ormai note circuiterie neuronali che controllano il bilancio energetico e il cui “fallimento” è alla base di obesità, diabete e patologie correlate? Esistono anche nell’uomo?
Il risultato relativo ad un aumento del numero di neuroni in condizioni di dieta iperlipidica, in alcuni cluster di neuroni “Ghost-POMC”, è inoltre spunto di riflessioni. Contrariamente alla visione tradizionale secondo cui la diversità funzionale neuronale nel cervello viene “fissata” durante lo sviluppo embrionale, questi risultati sembrano far vacillare questa assunzione e suggerire un grado di adattabilità, e quindi di plasticità, di queste popolazioni neuronali anche nel cervello adulto. Questa plasticità potrebbe essere dovuta, avendo i ricercatori escluso fenomeni di neurogenesi, a un de-differenziamento cellulare, suggerendo che, in base agli stimoli, queste cellule possano passare da classici neuroni POMC a ““Ghost-POMC” e viceversa, attraverso fasi di immaturità cellulare. La loro sede anatomica a contatto con fattori periferici li rende responsivi, ma anche vulnerabili, a molecole prodotte da tutti gli organi periferici. Si trovano inoltre circondati da cellule gliali, che come noto hanno un ruolo diretto sulla plasticità sinaptica, e tra queste dai taniciti, cellule simili alla glia radiale, che si collocano a ponte tra i neuroni, il liquido cefalorachidiano e la periferia (attraverso l’eminenza mediana). In che modo questo ambiente e questi citotipi potrebbero influenzare l’adattabilità o vulnerabilità dei neuroni ““Ghost-POMC”? L’impatto terapeutico della potenziale plasticità neuronale suggerita in questa sede anatomica, soprattutto se dimostrata anche nell’uomo, potrebbe avere effetti rilevanti sulla lotta all’obesità, ormai sempre più definibile come una patologia che vede il sistema nervoso centrale primariamente e massivamente coinvolto.
Referenze e letture:
Bouret SG. Developmental programming of hypothalamic melanocortin circuits. Exp Mol Med. 2022 Apr;54(4):403-413. doi: 10.1038/s12276-021-00625-8.
Quarta C, Claret M, Zeltser LM, Williams KW, Yeo GSH, Tschöp MH, Diano S, Brüning JC, Cota D. POMC neuronal heterogeneity in energy balance and beyond: an integrated view. Nat Metab. 2021 Mar;3(3):299-308. doi: 10.1038/s42255-021-00345-3.
Biglari, N., Gaziano, I., Schumacher, J. et al. Functionally distinct POMC-expressing neuron subpopulations in hypothalamus revealed by intersectional targeting. Nat Neurosci 24, 913–929 (2021). https://doi.org/10.1038/s41593-021-00854-0
Saucisse N, Mazier W, Simon V, Binder E, Catania C, Bellocchio L, Romanov RA, Leon S, Matias I, Zizzari P, Quarta C, Cannich A, Meece K, Gonzales D, Clark S, Becker JM, Yeo GSH, Merkle FT, Wardlaw SL, Harkany T, Massa F, Marsicano G, Cota D (2020). POMC neurons functional heterogeneity relies on mTORC1 signaling. Cell Rep. 2021 Oct 12;37(2):109800. http://doi: 10.1016/j.celrep.2021.109800.
Commento a: Leon, S., Simon, V., Lee, T.H. et al. Single cell tracing of Pomc neurons reveals recruitment of ‘Ghost’ subtypes with atypical identity in a mouse model of obesity. Nature Communication 15, 3443 (2024). https://doi.org/10.1038/s41467-024-47877-2

